跳到主要內容區
Menu
回首頁
回朝陽首頁
聯絡我們
English
Menu
校友服務暨職涯發展處
校友服務組
職涯發展組
校友總會
本功能需使用支援JavaScript之瀏覽器才能正常操作
首頁
職涯發展組
表格下載
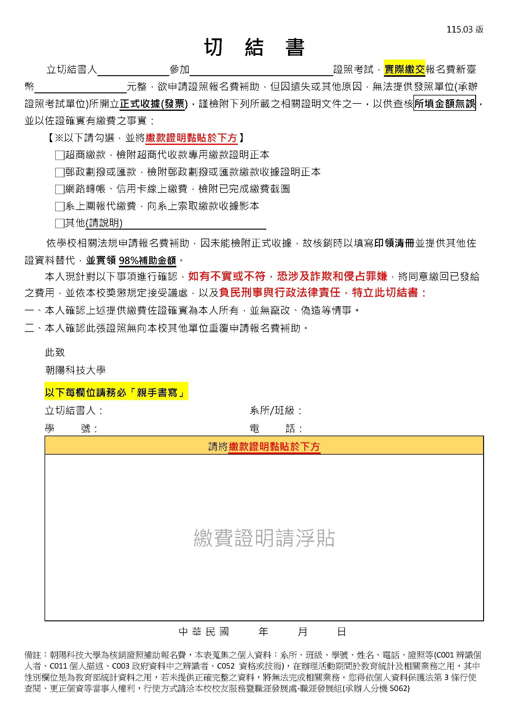
證照報名費 - 切結書〔115.03 更新版〕
自115/3/18日起,若無報名費正式收據者,請使用新版切結書。
切結書檔案如下方。
附件3:_切結書_-〔115.03_更新版〕.docx
附件3:_切結書_-〔115.03_更新版〕.pdf
瀏覽數:
友善列印
分享
職涯-校內資源
職涯-校外連結
Close (Esc)
Share
Toggle fullscreen
Zoom in/out
Previous (arrow left)
Next (arrow right)